硬核实力!SPC/IPC物理竞赛出线率100%,澜大全体高分晋级......
近日,SPC/IPC Online陆续出分!澜大学员纷纷传来喜报
· 晋级率100%:截至目前,所有参赛学员均取得报名BPhO资格!
· 全体银奖及以上奖项:学员们不仅全体晋级,更是全体高分晋级,远超要求的铜奖。
三位学员获得SPC Online金奖!以最高标准“杀入”BPhO竞赛,家长表示:感谢所有老师!



三位学员获得SPC/IPC Online银奖,接下来继续和澜大携手共进,向更高的奖项出发吧!



此次数理竞赛的出分可谓是新年旗开得胜,澜大将和所有学员、家长继续携手共进,攀登更高峰!
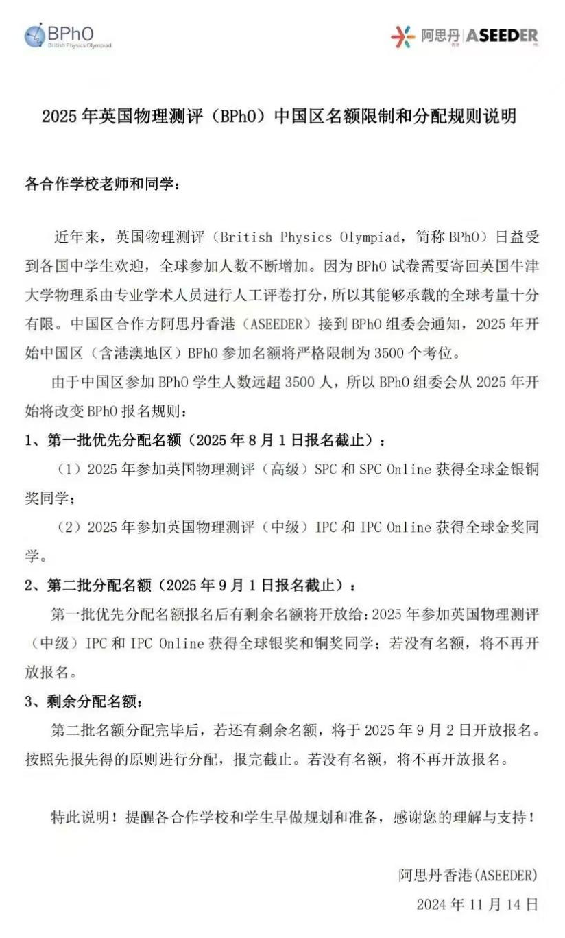
此前,阿思丹公布了BPhO报名新规:

从新规可见,想要成功报名、收获奖项,一定要提前准备。
这里苏州澜大教育也给大家整理了近三年的奖项分数线:

今年的 SPC/IPC Online 已经结束,SPC/IPC线下考试报名也会在今日截止,想要参赛的同学务必抓住机会!
· 2025年 SPC/IPC竞赛时间
报名截止:2025年2月24日
比赛时间:2025年3月6日(周四)17:00-18:00
除了SPC/IPC外,今年的物理碗竞赛也即将截止报名!想要冲奖的同学一定要把握机会!
· 2025年 物理碗竞赛考试时间
报名截止:2025年3月7日
比赛时间:2025年3月18日 17:00-17:45
为了更好地帮助大家备战,澜大也同步推出了物理碗考前刷题班!物理碗考前刷题班,资深金牌竞赛导师带队,学练结合,告别盲目刷题,高效提分夺金!

2025-02-25 17:18
- 2025-10-31
- 2025-10-31
- 2025-10-31
- 2025-10-31
- 2025-10-31
- 2025-10-29
- 2025-10-29
- 2025-10-29
- 2025-10-29
- 2025-10-28
 
        
 
        